建築史家でまちづくりオルガナイザーこと、九州大学藤原惠洋(ふじはらけいよう)名誉教授の活動と、通称ふ印ラボ(ここで「ふ」の文字は意味深長なのでちょっと解説を。ひらがなの「ふ」は「不」の草体。カタカナの「フ」は「不」の初画を指しています。そのまま解釈すれば「つたない」かもしれませぬ。しかし一歩踏み込んで「不二」とも捉え「二つとないもの」を目指そう、と呼びかけています。ゆえに理想に向けて邁進する意識や志を表わすマークなのです。泰然・悠然・自然・真摯・真面目・愚直を生きる九州大学大学院芸術工学研究院芸術文化環境論藤原惠洋研究室というわけ、です!)の活動の様子をブログを介して多くの同人・お仲間・みなさまにお伝えしています。 コミュニケーションや対話のきっかけとなるようなコメントもお待ちしております!

Categoryアートマネジメント

20250831文化政策・アートマネジメント系大学交流「利賀インターゼミ2025」再起動(その7)「世界の果てからこんにちはⅡ」観劇。利賀大山房にて
20250831文化政策・アートマネジメント系大学交流「利賀インターゼミ2025」再起動(その5)第三世代レジェンド演出家の鈴木忠志氏トーク聴講!利賀創造交流館にて
20250829/30/31文化政策・アートマネジメント系大学交流「利賀インターゼミ2025」再起動(その4)宿泊は五箇山荘!
20250830文化政策・アートマネジメント系大学交流「利賀インターゼミ2025」再起動(その2)公開ゼミ+研究発表
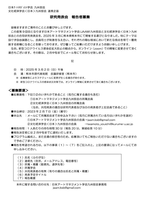
日本アートマネジメント学会(JAAM)九州部会と文化経済学会<日本>九州 部会との合同研究発表会を2025年3月2日(日)熊本市現代美術館にて開催!
丁寧に作家と交流を重ねながらアートを支える熊本のアートディレクター「けいすけ」君!天草大陶磁器展にも出没!!
日本文化政策学会前会長伊藤裕夫先生、芸術振興財団理事長・スタッフ、アートマネージャー、文化経済学・社会学・美学美術史・音楽学・オイリュトミスト、多士済々が参集!
京都芸術センター吉峰拡氏によるキュレーション 國盛麻衣佳・Olectronica『記憶への手つき Handshake with Memory』
作曲家藤枝守先生モノオペラ「八雲の向日葵」公演近づく!
20190817(土)夕刻〜竹田のまち中を楽しむ。リノベな若者が集まってマルシェ!
20190302文化経済学会〈日本〉九州支部+日本アートマネジメント学会九州支部合同研究発表会エクスカーションにて出口亮太館長率いるチトセピアホール探訪!!
20190302活水女子大学にて開催。文化経済学会〈日本〉九州支部+日本アートマネジメント学会九州支部合同研究発表会開催さる!
2019.2.6 全国劇場・音楽堂職員アートマネージメント・舞台技術研修会2019開幕!!!デービット・アトキンソン氏が主張する新・観光立国論は文化政策に何をもたらすのか!?
2019.2.5 世界劇場国際フォーラム2019inさいたま  劇場は社会に何ができるのか、社会は劇場に何を求めているのかⅣ〜文化芸術による社会的処方箋の扉をたたく〜
2018年10月18日(木)BEPPU PROJECT代表山出淳也さんと月田さんが九州大学芸術工学部を訪問。「芸術文化施設論」にゲスト出演
竹田市総合文化ホール「グランツたけた」が4ヶ月後の誕生へ!
お寺さんでアート!。福岡県筑前町の信覚寺は魅力的なギャラリー空間と化していました。
日本アートマネジメント学会関東部会2015年度第2回(通算65回)研究会のご案内
韓日アートマネジメント・文化政策学術大会に出席してきました。
兒島理華さん!ありがとう!!
福岡に縁ある菅原道真を素材とする新感覚のパフォーミングアーツ!『神立かんだち〜神になった男MICHIZANE』
大学院特別講義「文化政策特論」に神戸大学大学院藤野一夫教授が登壇!1月24、25日
「アートなしでは生きていけない社会へ」藤枝守先生による「リベラルアーツ+HME連携トークシリーズ」
工房まるの樋口龍二さんから「ケアとソリューション」ご案内!
全国劇場・音楽堂アートマネージメント研修会2014に参加しました!!
Thanks All!!  福岡子どもホスピスプロジェクト「森の音楽会」大成功!
2013利賀インターゼミ
プロフィール

藍蟹堂

藍蟹堂。感受性は海の底から波濤や世界の波瀾万丈を見上げる蟹そのもの。では蟹とは?

『ふ印ラボ』 最新記事
『日田ラボ』 最新記事
『きくけん』 最新記事
カテゴリ別アーカイブ
月別アーカイブ
記事検索
ギャラリー
  • 2026年1月31日(土)13:00〜16:00 大塚亜依先生「音楽と人を繋ぐAI PIANO CONCER」に竹田市民公開講座アルティザン・トーク第50回まるごとゲスト出演!
  • 2026年1月31日(土)13:00〜16:00 大塚亜依先生「音楽と人を繋ぐAI PIANO CONCER」に竹田市民公開講座アルティザン・トーク第50回まるごとゲスト出演!
  • 2025年12月21日(日)14:00〜竹田市民公開講座アルティザン・トーク第48回 語り手 ごとうれいこ さん
  • 2025年12月21日(日)14:00〜竹田市民公開講座アルティザン・トーク第48回 語り手 ごとうれいこ さん
  • 2025年12月14日(日)14:00〜竹田市民公開講座アルティザン・トーク第47回 語り手 中村正史さん
  • 2025年12月14日(日)14:00〜竹田市民公開講座アルティザン・トーク第47回 語り手 中村正史さん
  • 2025年12月13日(土)14:00〜竹田市民公開講座アルティザン・トーク第46回 語り手 山田哲也さん
  • 2025年12月13日(土)14:00〜竹田市民公開講座アルティザン・トーク第46回 語り手 山田哲也さん
  • 11月22日(土)オイリュトミストの佐々木泰佑さん+フラビアさんご夫妻の公演!福岡南キリスト教会2階ホールにて
  • 11月22日(土)オイリュトミストの佐々木泰佑さん+フラビアさんご夫妻の公演!福岡南キリスト教会2階ホールにて
  • 11月22日(土)オイリュトミストの佐々木泰佑さん+フラビアさんご夫妻の公演!福岡南キリスト教会2階ホールにて
  • 11月22日(土)オイリュトミストの佐々木泰佑さん+フラビアさんご夫妻の公演!福岡南キリスト教会2階ホールにて
  • 11月22日(土)オイリュトミストの佐々木泰佑さん+フラビアさんご夫妻の公演!福岡南キリスト教会2階ホールにて
  • めざす会(代表新谷肇一先生)より2025年11月大牟田市議会報告会へ市民参加時に参照できる大牟田市役所本庁舎保存・建て替え問題チラシが届きました!
  • めざす会(代表新谷肇一先生)より2025年11月大牟田市議会報告会へ市民参加時に参照できる大牟田市役所本庁舎保存・建て替え問題チラシが届きました!
QRコード
QRコード
  • ライブドアブログ