ふ印ラボ 九州大学名誉教授藤原惠洋研究室〈旧九州大学大学院芸術工学研究院芸術文化環境論講座〉エクステンションプログラム
建築史家でまちづくりオルガナイザーこと、九州大学藤原惠洋(ふじはらけいよう)名誉教授の活動と、通称ふ印ラボ(ここで「ふ」の文字は意味深長なのでちょっと解説を。ひらがなの「ふ」は「不」の草体。カタカナの「フ」は「不」の初画を指しています。そのまま解釈すれば「つたない」かもしれませぬ。しかし一歩踏み込んで「不二」とも捉え「二つとないもの」を目指そう、と呼びかけています。ゆえに理想に向けて邁進する意識や志を表わすマークなのです。泰然・悠然・自然・真摯・真面目・愚直を生きる九州大学大学院芸術工学研究院芸術文化環境論藤原惠洋研究室というわけ、です!)の活動の様子をブログを介して多くの同人・お仲間・みなさまにお伝えしています。 コミュニケーションや対話のきっかけとなるようなコメントもお待ちしております!
11学会要望書、初代門司駅関連遺構の保存要望へ « Older
Newer » 20240626西日本新聞 初代門司駅遺構に「重大な懸念」イコモス会長が異例の緊急声明 北九州市の計画見直し要請「変更なしなら『ヘリテージ・アラート』」
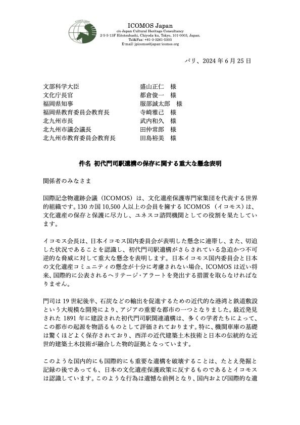
2024年6月24日「初代門可駅関連施設遺構」現地保存に関するイコモス(ICOMOS)会長テレサ・バトリシオ博士の声関交公開!!
posted on
2024年06月27日
22:28
by
keiyo_labo
Permalink »
keiyo_labo
no comments
no trackbacks
Category :
文化資源
近代化遺産
11学会要望書、初代門司駅関連遺構の保存要望へ
< older
newer >
20240626西日本新聞 初代門司駅遺構に「重大な懸念」イコモス会長が異例の緊急声明 北九州市の計画見直し要請「変更なしなら『ヘリテージ・アラート』」
Add Comments
名前
情報を記憶
評価
--
1(最低)
2
3
4
5(最高)
顔
星
11学会要望書、初代門司駅関連遺構の保存要望へ
< older
newer >
20240626西日本新聞 初代門司駅遺構に「重大な懸念」イコモス会長が異例の緊急声明 北九州市の計画見直し要請「変更なしなら『ヘリテージ・アラート』」
プロフィール
藍蟹堂
藍蟹堂。感受性は海の底から波濤や世界の波瀾万丈を見上げる蟹そのもの。では蟹とは?
『ふ印ラボ』 最新記事
2026年1月31日(土)13:00〜16:00 大塚亜依先生「音楽と人を繋ぐAI PIANO CONCER」に竹田市民公開講座アルティザン・トーク第50回まるごとゲスト出演!
2025年12月21日(日)14:00〜竹田市民公開講座アルティザン・トーク第48回 語り手 ごとうれいこ さん
2025年12月14日(日)14:00〜竹田市民公開講座アルティザン・トーク第47回 語り手 中村正史さん
2025年12月13日(土)14:00〜竹田市民公開講座アルティザン・トーク第46回 語り手 山田哲也さん
11月22日(土)オイリュトミストの佐々木泰佑さん+フラビアさんご夫妻の公演!福岡南キリスト教会2階ホールにて
めざす会(代表新谷肇一先生)より2025年11月大牟田市議会報告会へ市民参加時に参照できる大牟田市役所本庁舎保存・建て替え問題チラシが届きました!
20251109嵐吹き荒ぶ中、日本山妙法寺阿蘇山仙酔峡仏舎利塔修復復興慶讃大法要へ参加!
20251108(土)JohnくんOlaさん初訪問、竹田市巡りの里早瀬家にて開催「地域通貨で〜ら祭り」ピョートルくんファーストフードは宮崎の地バナナ!
20251108ベルリン在住建築家・建築教授John Tublesくんと対談 アルティザン・トーク第45回in地域通貨で〜ら祭りin竹田(巡りの里早瀬家)
20251108John's familyと地域通貨で〜ら祭りin竹田 巡りの里くらまどギャラリー早瀬家
『日田ラボ』 最新記事
『きくけん』 最新記事
リンク集
九州大学大学院芸術工学府
九州大学大学院芸術工学府 環境・遺産デザインコース
菊池養生詩塾 tadafumi sato notes
熊本県古民家再生協会
菊池市 風の便り
日田ラボ
能古島の歩き方
泥の詩、土の夢。
伊東啓太郎の風景ノート
伊東啓太郎研究室
雨の日と晴れの日と曇りの日
山田別荘 宿々日記
リベルテ通信
意匠職人 町谷一成
建築巧房 高木正三郎
石風社
田川産業
手の間
あをぎり
あをぎりの日は暮れて…
日本全国スギダラケ倶楽部
飫肥杉デザイン
株式会社トライウッド
ナグモデザイン事務所
トルコ食堂
マケドニア食堂
丸尾焼窯元日記
藤枝守の日記
藤枝守 公式サイト
こどもプロジェクト
田北雅裕 trivia
日々これ実践!地域再生@北海道
NPO法人 炭鉱の記憶推進事業団
シリウス通信 札幌を中心とした道内の映画自主上映や公演・美術情報
オイリュトミスト 藤原馨 カイエ
Fukuoka Really Really Freemarket
ブンボ株式会社
ATTIC MUSEUM (旦過市場・大學堂2階 屋根裏博物館)
江副直樹 プロデューサーはペテン師か?
有限会社 ウィロー
カテゴリ別アーカイブ
文化財 (301)
芸術 (30)
震災復興 (98)
文化資源 (857)
世界遺産 (221)
アジア芸術 (242)
日田ラボ (360)
手考足思 (1386)
建築・都市 (414)
こども元気 (107)
菊池研究 (217)
近代化遺産 (423)
ちくご元気計画 (9)
地域ブランド (117)
フェスティバル (55)
軍艦島 (21)
九州大学 (112)
研究室の様子 (444)
ソーシャルキャピタル (43)
2012年度ゼミ (5)
まちづくり (176)
産炭地再生 (129)
天草 (408)
ハイヤ (45)
環境・遺産デザインプロジェクト演習 (23)
公園・広場 (8)
集中講義 (21)
図書館 (75)
美術館 (77)
文化政策 (262)
地域創造SOHO (39)
観劇感激 (78)
HMEホールマネジメントエンジニア (25)
社会貢献 (73)
地域創造 (402)
地域情報化 (22)
創造的研究会三昧 (111)
思索彷徨 (399)
アウトリーチ (12)
芸術情報設計学科 (62)
スギダラケ (79)
同人消息 (593)
アートマネジメント (64)
文化経済学 (70)
インフォメーション (99)
メンバー紹介 (52)
フィールドワーク (847)
創造都市研究 (107)
建築保存再生 (244)
九州大学社会連携事業 (37)
アジア研究 (39)
世間遺産 (49)
ゼミメンバーの超活躍 (272)
芸術文化環境論 (99)
大学院環境・遺産デザインコース (46)
公開講座 (113)
授業 (61)
ワークショップ (120)
地域デザイン (21)
気持ち (347)
家宝 (61)
ゲスト・お客さま (163)
アートマネジメント研修会 (33)
アートプロジェクト創造 (206)
講演会 (53)
2011年度ゼミ (3)
'09年度授業 (4)
2010年度公開講座 (14)
ジュニアゼミ (23)
シニアゼミ (7)
2010年度 (22)
2009年度 (152)
2008年度 (37)
2007年度 (32)
2006年度 (18)
大道芸 (4)
デザイン (24)
芸術文化企画演習 (13)
お知らせ (34)
アーカイブ (2)
スポーツ文化 (32)
メディアアート (5)
地域再生 (59)
地域おこし協力隊 (12)
2014年度 (2)
祭り (13)
国際学会 (16)
見聞録 (5)
研究会 (38)
環境政策 (11)
産業技術史 (32)
中間支援組織/アドボカシー (5)
建築 (12)
アート (19)
デザイン (8)
ドイツ便り (56)
ボランティア (5)
建築探偵 (85)
ユニバーサルデザイン (2)
シュタイナー教育 (85)
芸術祭 (8)
学会 (15)
中間支援組織 (3)
路上観察 (216)
宗像 (1)
尹東柱の詩を読む会 (53)
小劇場 (20)
月宮殿祭 (45)
公開講座 (5)
伝統的建造物群保存地区 (2)
アーツカウンシル (1)
文化プログラム (5)
ソーシャル・デザイン (12)
景観計画 (12)
2018年度ゼミ (4)
人吉市 (17)
よろず会 (2)
紛争地域 (7)
劇場 (15)
竹田 (168)
福岡 (3)
循環型社会 (6)
芸工マインド (42)
ブラウンフィールド (4)
マンガ (2)
社会包摂 (17)
オルタナティブスペース (21)
考現学 (27)
民芸 (5)
劇場・音楽堂 (44)
手仕事 (42)
アート・アクティビズム (15)
漫画ミュージアム (6)
古書 (1)
シビックプライド (6)
産業遺産 (13)
ミュージアム (6)
レジリエンス (8)
2019年度定例ゼミ (16)
リノベ (20)
スギダラ (1)
創造農村 (5)
しもうらラボ (8)
自治基本条例 (4)
まちそだて (37)
菊池恵楓園金陽会作品調査 (46)
住民自治組織 (5)
身体表現 (9)
共創 (2)
文化的景観 (52)
新型肺炎惨禍 (88)
映画館 (41)
2020年度定例ゼミ (37)
被災地応援 (59)
ふ印ラボ店じまい (18)
古書 (2)
レスキュー (2)
八女 (2)
ふ印ラボの店じまい (38)
博士論文 (1)
公聴会 (1)
卒業研究 (1)
最終講義 (3)
どこから来て、どこにいて、どこへ行くのか (538)
公共ホール (63)
たけたラボ (638)
NPO法人リエラ (22)
中津江ホールを愛する会 (86)
津江地区 (17)
ふ印ラボ再開定例ゼミ (15)
カテリーナの森 (118)
いわいちか (10)
中山間地振興 (43)
IICA (1)
クラウドファウンディング (17)
建築学校 (11)
脱成長+コモンズ (111)
ゼミメンバーの近況 (7)
津屋崎 (12)
グランツたけた (127)
藍蟹堂先生 (21)
つえコモンズ (12)
日田の教育を考える会 (4)
環境教育 (6)
コミュニティFM (2)
自治基本条例 (15)
市民参加 (7)
阿蘇 (4)
アルティザン (308)
竹田総合学院TSG (110)
東京藝術大学 (1)
巡りの里 (79)
アーティスト・イン・レジデンス (2)
城原プロジェクト (4)
公益財団法人竹田市文化振興財団 (6)
日本山妙法寺南妙法蓮華経 (56)
2023年度定例ゼミ (60)
事業評価 (2)
小鹿田焼 (33)
国東ワールド (37)
ブリコラージュ (3)
災害復旧 (10)
長寿社会 (2)
TAKETA BAUHAUS (10)
糸島 (1)
レジリエンス (20)
バウハウス (11)
インクルーシブ・社会包摂 (2)
豊肥線 (36)
豊肥線近代化遺産 (17)
たけた未来ラボ (15)
コンヴィヴィアリティ(自立共生) (16)
防災減災 (1)
五島列島 (2)
月別アーカイブ
月を選択
2026年01月
2025年12月
2025年11月
2025年10月
2025年09月
2025年08月
2025年07月
2025年06月
2025年05月
2025年04月
2025年03月
2025年02月
2025年01月
2024年12月
2024年11月
2024年10月
2024年09月
2024年08月
2024年07月
2024年06月
2024年05月
2024年04月
2024年03月
2024年02月
2024年01月
2023年12月
2023年11月
2023年10月
2023年09月
2023年08月
2023年07月
2023年06月
2023年05月
2023年04月
2023年03月
2023年02月
2023年01月
2022年12月
2022年11月
2022年10月
2022年09月
2022年08月
2022年07月
2022年06月
2022年05月
2022年04月
2022年03月
2022年02月
2022年01月
2021年12月
2021年11月
2021年10月
2021年09月
2021年08月
2021年07月
2021年06月
2021年05月
2021年04月
2021年03月
2021年02月
2021年01月
2020年12月
2020年11月
2020年10月
2020年09月
2020年08月
2020年07月
2020年06月
2020年05月
2020年04月
2020年03月
2020年02月
2020年01月
2019年12月
2019年11月
2019年10月
2019年09月
2019年08月
2019年07月
2019年06月
2019年05月
2019年04月
2019年03月
2019年02月
2019年01月
2018年12月
2018年11月
2018年10月
2018年09月
2018年08月
2018年07月
2018年06月
2018年05月
2018年04月
2018年03月
2018年02月
2018年01月
2017年12月
2017年11月
2017年10月
2017年09月
2017年08月
2017年07月
2017年06月
2017年05月
2017年04月
2017年03月
2017年02月
2017年01月
2016年12月
2016年11月
2016年10月
2016年09月
2016年08月
2016年07月
2016年06月
2016年05月
2016年04月
2016年03月
2016年02月
2016年01月
2015年12月
2015年11月
2015年10月
2015年09月
2015年08月
2015年07月
2015年06月
2015年05月
2015年04月
2015年03月
2015年02月
2015年01月
2014年12月
2014年11月
2014年10月
2014年09月
2014年08月
2014年07月
2014年06月
2014年05月
2014年04月
2014年03月
2014年02月
2014年01月
2013年12月
2013年11月
2013年10月
2013年09月
2013年08月
2013年07月
2013年06月
2013年05月
2013年04月
2013年03月
2013年02月
2013年01月
2012年12月
2012年11月
2012年10月
2012年09月
2012年08月
2012年07月
2012年06月
2012年05月
2012年04月
2012年03月
2012年02月
2012年01月
2011年12月
2011年11月
2011年10月
2011年09月
2011年08月
2011年07月
2011年06月
2011年05月
2011年04月
2011年03月
2011年02月
2011年01月
2010年12月
2010年11月
2010年10月
2010年09月
2010年08月
2010年07月
2010年06月
2010年05月
2010年04月
2010年03月
2010年02月
2010年01月
2009年12月
2009年11月
2009年10月
2009年09月
2009年08月
2009年01月
2008年12月
2008年11月
2008年10月
2008年09月
2008年08月
2008年05月
2008年04月
2008年03月
2008年02月
2008年01月
2007年12月
2007年11月
2007年10月
2007年09月
2007年06月
2007年05月
2007年04月
2006年10月
2006年09月
2006年07月
2006年06月
2006年05月
2006年04月
記事検索
ギャラリー
QRコード
人気記事